![]() |
CASToR
1.1
Tomographic Reconstruction (PET/SPECT)
|
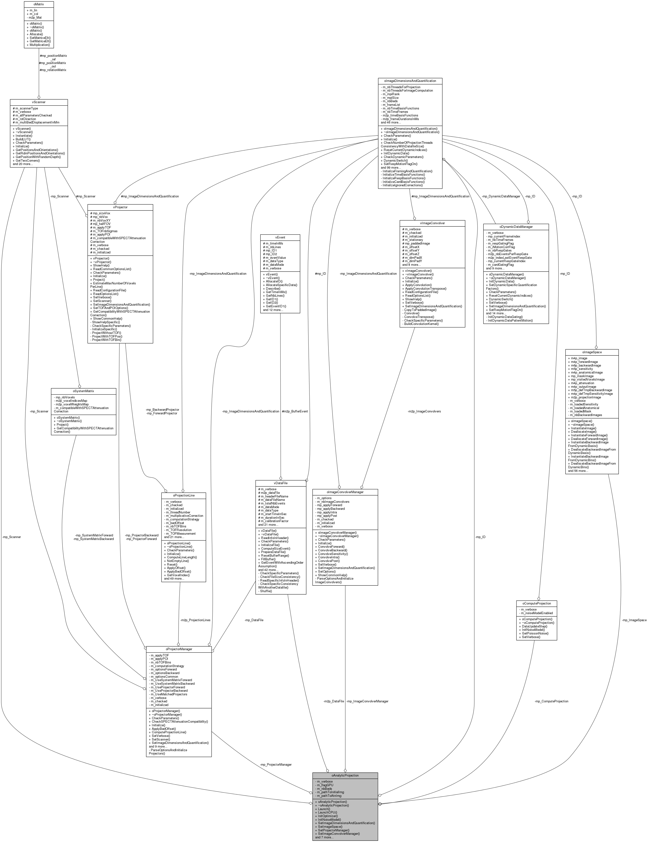
This class manages the analytic projection of an image and the computation of the associated datafile.
.
More...
#include <oAnalyticProjection.hh>

Public Member Functions | |
| oAnalyticProjection () | |
| oAnalyticProjection constructor. Initialize the member variables to their default values. More... | |
| ~oAnalyticProjection () | |
| oAnalyticProjection destructor. More... | |
| int | Launch () |
| Just call either the LaunchCPU or the LaunchGPU function as asked for. More... | |
| int | LaunchCPU () |
| void | InitOptimizer (oImageDimensionsAndQuantification *ap_ImageDimensionsAndQuantification) |
| int | InitNoiseModel (string aNoiseModel) |
| void | SetImageDimensionsAndQuantification (oImageDimensionsAndQuantification *ap_ImageDimensionsAndQuantification) |
| Set the Image Dimensions and Quantification Object. More... | |
| void | SetImageSpace (oImageSpace *ap_ImageSpace) |
| Set the Image Space Object. More... | |
| void | SetProjectorManager (oProjectorManager *ap_ProjectorManager) |
| Set the Projector Manager Object. More... | |
| void | SetImageConvolverManager (oImageConvolverManager *ap_ImageConvolverManager) |
| Set the Image Convolver Manager Object. More... | |
| void | SetDataFile (vDataFile **a2p_DataFile) |
| Set the list of DataFile. More... | |
| void | SetGPUflag (bool a_flagGPU) |
| Set the GPU flag. More... | |
| void | SetVerbose (int a_verboseLevel) |
| Set Verbosity. More... | |
| void | SetNbBeds (int a_nbBeds) |
| Set number of beds (bed positions) More... | |
| void | SetPathInitImage (string a_pathToInitialImage) |
| Set path to an initial image. More... | |
| void | SetPathAtnImage (string a_pathToAtnImg) |
| Set path to an attenuation image. More... | |
| void | SetScanner (vScanner *ap_Scanner) |
| Set the scanner in use. More... | |
Private Attributes | |
| int | m_verbose |
| bool | m_flagGPU |
| oImageDimensionsAndQuantification * | mp_ID |
| vDataFile ** | m2p_DataFile |
| oProjectorManager * | mp_ProjectorManager |
| oImageConvolverManager * | mp_ImageConvolverManager |
| oImageSpace * | mp_ImageSpace |
| oComputeProjection * | mp_ComputeProjection |
| int | m_nbBeds |
| string | m_pathToInitialImg |
| string | m_pathToAtnImg |
| vScanner * | mp_Scanner |
This class manages the analytic projection of an image and the computation of the associated datafile.
.
It uses the following components :
Definition at line 28 of file oAnalyticProjection.hh.
| oAnalyticProjection::oAnalyticProjection | ( | ) |
oAnalyticProjection constructor. Initialize the member variables to their default values.
Definition at line 29 of file oAnalyticProjection.cc.
| oAnalyticProjection::~oAnalyticProjection | ( | ) |
oAnalyticProjection destructor.
Definition at line 50 of file oAnalyticProjection.cc.
|
inline |
Definition at line 63 of file oAnalyticProjection.hh.


|
inline |
| int oAnalyticProjection::Launch | ( | ) |
Just call either the LaunchCPU or the LaunchGPU function as asked for.
Definition at line 60 of file oAnalyticProjection.cc.


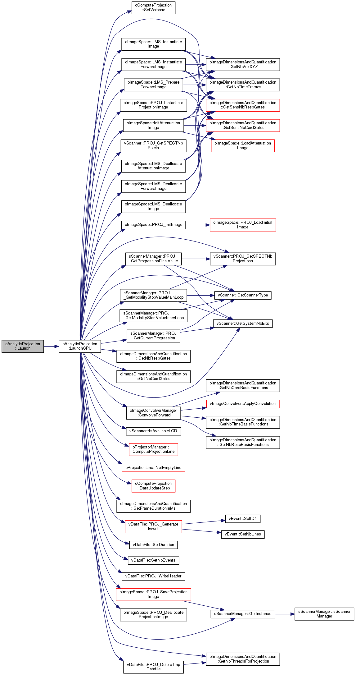
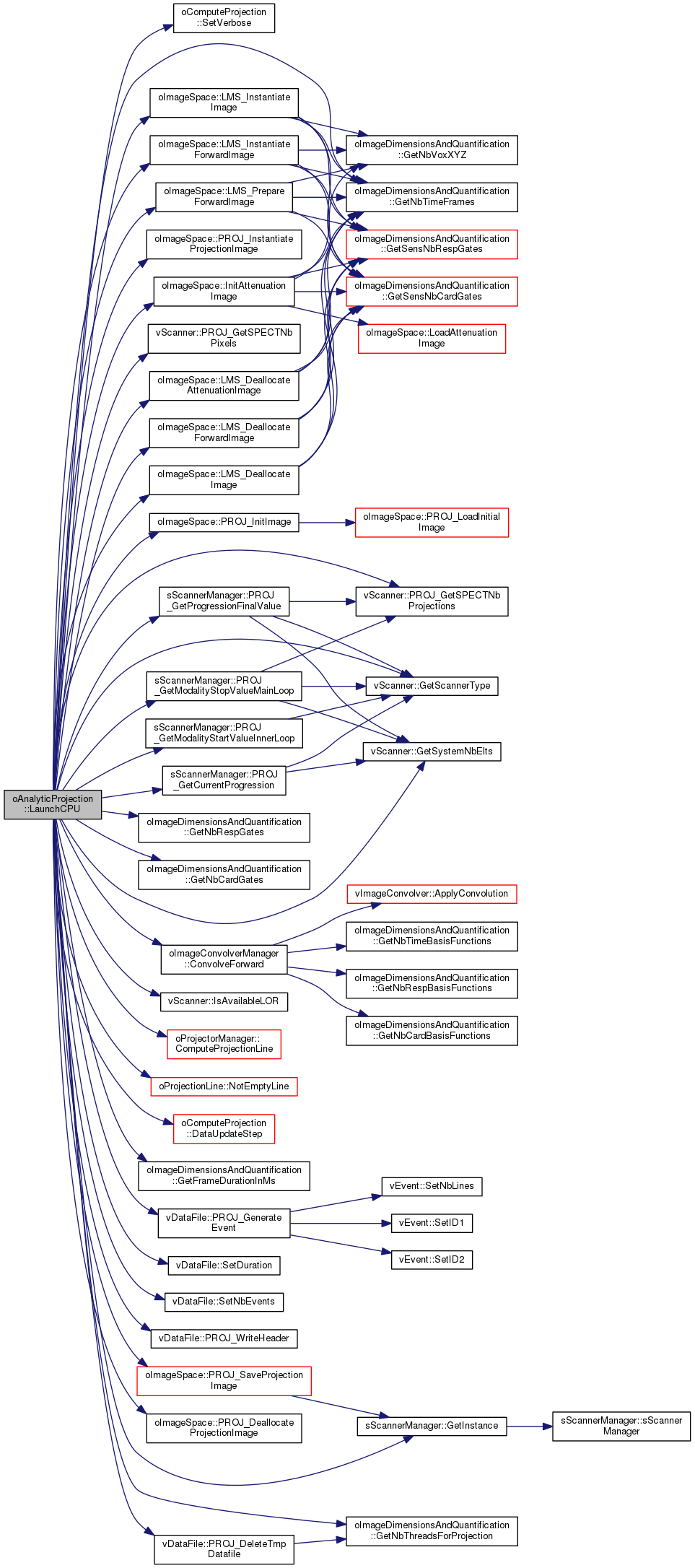
| int oAnalyticProjection::LaunchCPU | ( | ) |
Definition at line 108 of file oAnalyticProjection.cc.


|
inline |
Set the list of DataFile.
| a2p_DataFile |
Definition at line 99 of file oAnalyticProjection.hh.

|
inline |
Set the GPU flag.
| a_flagGPU |
Definition at line 106 of file oAnalyticProjection.hh.

|
inline |
Set the Image Convolver Manager Object.
| ap_ImageConvolverManager |
Definition at line 92 of file oAnalyticProjection.hh.

|
inline |
Set the Image Dimensions and Quantification Object.
| ap_ImageDimensionsAndQuantification |
Definition at line 71 of file oAnalyticProjection.hh.

|
inline |
Set the Image Space Object.
| ap_ImageSpace |
Definition at line 78 of file oAnalyticProjection.hh.

|
inline |
Set number of beds (bed positions)
| a_nbBeds |
Definition at line 120 of file oAnalyticProjection.hh.

|
inline |
Set path to an attenuation image.
| a_pathToAtnImage |
Definition at line 134 of file oAnalyticProjection.hh.

|
inline |
Set path to an initial image.
| a_pathToInitialImage |
Definition at line 127 of file oAnalyticProjection.hh.

|
inline |
Set the Projector Manager Object.
| ap_ProjectorManager |
Definition at line 85 of file oAnalyticProjection.hh.

|
inline |
Set the scanner in use.
| ap_Scanner |
Definition at line 141 of file oAnalyticProjection.hh.

|
inline |
Set Verbosity.
| a_verboseLevel |
Definition at line 113 of file oAnalyticProjection.hh.

|
private |
Pointer to the array of vDataFile object
Definition at line 153 of file oAnalyticProjection.hh.
|
private |
Do we use GPU or not (default=false)
Definition at line 151 of file oAnalyticProjection.hh.
|
private |
number of bed FOVs (1 datafile by bed)
Definition at line 158 of file oAnalyticProjection.hh.
|
private |
String containing the path to an attenuation image
Definition at line 160 of file oAnalyticProjection.hh.
|
private |
String containing the path to an initialization image
Definition at line 159 of file oAnalyticProjection.hh.
|
private |
Verbosity
Definition at line 150 of file oAnalyticProjection.hh.
|
private |
Pointer to the object which manages the data update step for analytic projection
Definition at line 157 of file oAnalyticProjection.hh.
|
private |
Pointer to the oImageDimensionsAndQuantification object
Definition at line 152 of file oAnalyticProjection.hh.
|
private |
Pointer to the Image Convolver object
Definition at line 155 of file oAnalyticProjection.hh.
|
private |
Pointer to the Image Space object
Definition at line 156 of file oAnalyticProjection.hh.
|
private |
Pointer to the Projector Manager object
Definition at line 154 of file oAnalyticProjection.hh.
|
private |
Pointer to the Scanner object
Definition at line 161 of file oAnalyticProjection.hh.
1.8.6