![]() |
CASToR
1.1
Tomographic Reconstruction (PET/SPECT)
|
This class is designed to manage all dimensions and quantification related stuff. More...
#include <oImageDimensionsAndQuantification.hh>

Public Member Functions | |
| oImageDimensionsAndQuantification () | |
| The constructor of oImageDimensionsAndQuantification. More... | |
| ~oImageDimensionsAndQuantification () | |
| The destructor of oImageDimensionsAndQuantification. More... | |
| int | CheckParameters () |
| A function used to check the parameters settings. More... | |
| int | Initialize () |
| A function used to initialize all that is needed. More... | |
| void | CheckNumberOfProjectionThreadsConsistencyWithDatafileSize (vDataFile **a2p_Datafile) |
| void | ResetCurrentDynamicIndices () |
| Call the eponym function from the oDynamicDataManager class using the member object. More... | |
| int | InitDynamicData (string a_pathTo4DDataSplittingFile, int a_respMotionCorrectionFlag, int a_cardMotionCorrectionFlag, int a_doubleMotionCorrectionFlag, int a_invMotionCorrectionFlag, int a_nbRespGates, int a_nbCardGates) |
| Call the eponym function from the oDynamicDataManager object in order to initialize its data. More... | |
| int | CheckDynamicParameters (int64_t a_nbEvents) |
| Call the eponym function from the oDynamicDataManager object in order to check its parameters. More... | |
| int | DynamicSwitch (int64_t a_currentEventIndex, uint32_t a_currentTime, int a_bed, int a_th) |
| Call the eponym function from the oDynamicDataManager class using the member object. More... | |
| void | SetRespMotionFlagOn () |
| Call the eponym function from the oDynamicDataManager class using the member object. More... | |
| void | SetCardMotionFlagOn () |
| Call the eponym function from the oDynamicDataManager class using the member object. More... | |
| void | SetPMotionFlagOn () |
| Call the eponym function from the oDynamicDataManager class using the member object. More... | |
| int | GetCurrentRespGate (int a_th) |
| call the eponym function from the oDynamicDataManager object More... | |
| int | GetCurrentCardGate (int a_th) |
| call the eponym function from the oDynamicDataManager object More... | |
| int | GetSensNbRespGates () |
| call the eponym function from the oDynamicDataManager object More... | |
| int | GetSensNbCardGates () |
| int | GetCurrentRespImage (int a_th) |
| call the eponym function from the oDynamicDataManager object More... | |
| int | GetCurrentCardImage (int a_th) |
| call the eponym function from the oDynamicDataManager object More... | |
| int | GetCurrentTimeFrame (int a_th) |
| call the eponym function from the oDynamicDataManager object More... | |
| int | GetCurrentPMotionIndex (int a_th) |
| call the eponym function from the oDynamicDataManager object More... | |
| int | GetNbIPatMotionSubsets () |
| call the eponym function from the oDynamicDataManager object More... | |
| void | SetVerbose (int a_verbose) |
| Set the member m_verboseLevel to the provided value. More... | |
| int | GetNbThreadsForProjection () |
| Get the number of threads used for projections. More... | |
| int | GetNbThreadsForImageComputation () |
| Get the number of threads used for image operations. More... | |
| int | GetNbThreadsMax () |
| Get the maximum between the number of threads used for projections and image operations. More... | |
| int | SetNbThreads (const string &a_nbThreads) |
| Set the number of threads. More... | |
| void | SetMPIRankAndSize (int a_mpiRank, int a_mpiSize) |
| Set the MPI rank of the MPI instance, and the MPI size (the number of instances) More... | |
| int | GetMPISize () |
| Get the MPI size (the number of MPI instances) More... | |
| int | GetMPIRank () |
| Get the MPI instance number (the rank) More... | |
| int | GetNbBeds () |
| Get the number of bed positions. More... | |
| void | SetNbBeds (int a_nbBeds) |
| Set the number of bed positions. More... | |
| int | GetNbTimeFrames () |
| Get the number of time frames. More... | |
| int | GetNbTimeBasisFunctions () |
| Get the number of time basis functions. More... | |
| FLTNB | GetTimeBasisCoefficient (int a_timeBasisFunction, int a_timeFrame) |
| Get the time basis coefficients for the provided frame and basis function. More... | |
| FLTNB | GetFrameDurationInSec (int a_bed, int a_frame) |
| Get the frame duration for the given bed, in seconds as a FLTNB. More... | |
| FLTNB | GetFrameTimeStartInSec (int a_bed, int a_frame) |
| Get the frame time start for the given bed, in seconds as a FLTNB. More... | |
| FLTNB | GetFrameTimeStopInSec (int a_bed, int a_frame) |
| Get the frame time stop for the given bed, in seconds as a FLTNB. More... | |
| FLTNB | GetFinalTimeStopInSec (int a_bed) |
| Get the last frame time stop for the given bed, in seconds as a FLTNB. More... | |
| uint32_t | GetFrameDurationInMs (int a_bed, int a_frame) |
| Get the frame duration for the given bed, in milliseconds as a uint32_t. More... | |
| uint32_t | GetFrameTimeStartInMs (int a_bed, int a_frame) |
| Get the frame time start for the given bed, in milliseconds as a uint32_t. More... | |
| uint32_t | GetFrameTimeStopInMs (int a_bed, int a_frame) |
| Get the frame time stop for the given bed, in milliseconds as a uint32_t. More... | |
| uint32_t | GetFinalTimeStopInMs (int a_bed) |
| Get the last frame time stop for the given bed, in milliseconds as a uint32_t. More... | |
| void | SetFrames (const string &a_frameList) |
| Set the frame list (a string that will be parsed by the InitializeFramingAndQuantification function) More... | |
| void | SetNbTimeBasisFunctions (int a_nbTimeBasisFunctions) |
| Set the number of time basis functions. More... | |
| void | SetTimeBasisFunctionsFile (const string &a_timeBasisFunctionsFile) |
| Set the file name containing the time basis functions coefficients. More... | |
| int | SetAcquisitionTime (int a_bed, FLTNB a_timeStartInSec, FLTNB a_durationInSec) |
| Set the acquisition time if not already set by the SetTimeFrames() More... | |
| bool | GetTimeStaticFlag () |
| Get the time static flag that says if the reconstruction has only one frame or not. More... | |
| int | GetNbRespGates () |
| Get the number of respiratory gates. More... | |
| int | GetNbRespBasisFunctions () |
| Get the number of respiratory basis functions. More... | |
| FLTNB | GetRespBasisCoefficient (int a_respBasisFunction, int a_respGate) |
| Get the respiratory basis coefficients for the provided respiratory gate and basis function. More... | |
| void | SetNbRespGates (int a_nbRespGates) |
| Set the number of respiratory gates. More... | |
| void | SetNbRespBasisFunctions (int a_nbRespBasisFunctions) |
| Set the number of respiratory basis functions. More... | |
| void | SetRespBasisFunctionsFile (const string &a_respBasisFunctionsFile) |
| Set the file name containing the respiratory basis functions coefficients. More... | |
| bool | GetRespStaticFlag () |
| Get the respiratory static flag that says if the reconstruction has only one respiratory gate or not. More... | |
| int | GetNbCardGates () |
| Get the number of cardiac gates. More... | |
| int | GetNbCardBasisFunctions () |
| Get the number of cardiac basis functions. More... | |
| FLTNB | GetCardBasisCoefficient (int a_cardBasisFunction, int a_cardGate) |
| Get the cardiac basis coefficients for the provided cardiac gate and basis function. More... | |
| void | SetNbCardGates (int a_nbCardGates) |
| Set the number of cardiac gates. More... | |
| void | SetNbCardBasisFunctions (int a_nbCardBasisFunctions) |
| Set the number of cardiac basis functions. More... | |
| void | SetCardBasisFunctionsFile (const string &a_cardBasisFunctionsFile) |
| Set the file name containing the cardiac basis functions coefficients. More... | |
| bool | GetCardStaticFlag () |
| Get the cardiac static flag that says if the reconstruction has only one cardiac gate or not. More... | |
| INTNB | GetNbVoxX () |
| Get the number of voxels along the X axis. More... | |
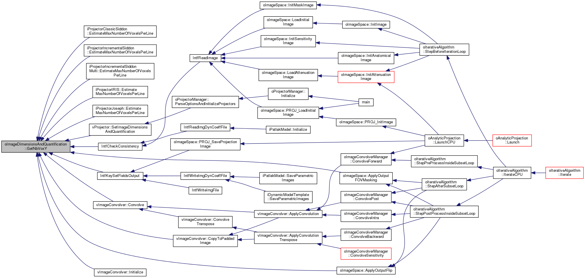
| INTNB | GetNbVoxY () |
| Get the number of voxels along the Y axis. More... | |
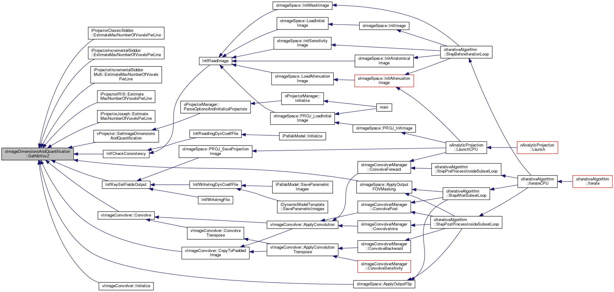
| INTNB | GetNbVoxZ () |
| Get the number of voxels along the Z axis. More... | |
| INTNB | GetNbVoxXY () |
| Get the number of voxels in a slice. More... | |
| INTNB | GetNbVoxXYZ () |
| Get the total number of voxels. More... | |
| INTNB | GetNbVoxDiagonal () |
| Get an estimation of the number of voxels along the image diagonal. More... | |
| void | SetNbVoxX (INTNB a_nbVoxX) |
| Set the number of voxels along the X axis. More... | |
| void | SetNbVoxY (INTNB a_nbVoxY) |
| Set the number of voxels along the Y axis. More... | |
| void | SetNbVoxZ (INTNB a_nbVoxZ) |
| Set the number of voxels along the Z axis. More... | |
| FLTNB | GetVoxSizeX () |
| Get the voxel's size along the X axis, in mm. More... | |
| FLTNB | GetVoxSizeY () |
| Get the voxel's size along the Y axis, in mm. More... | |
| FLTNB | GetVoxSizeZ () |
| Get the voxel's size along the Z axis, in mm. More... | |
| FLTNB | GetFOVSizeX () |
| Get the size of the field-of-view along the X axis, in mm. More... | |
| FLTNB | GetFOVSizeY () |
| Get the size of the field-of-view along the Y axis, in mm. More... | |
| FLTNB | GetFOVSizeZ () |
| Get the size of the field-of-view along the Z axis, in mm. More... | |
| void | SetVoxSizeX (FLTNB a_voxSizeX) |
| Set the voxel's size along the X axis, in mm. More... | |
| void | SetVoxSizeY (FLTNB a_voxSizeY) |
| Set the voxel's size along the Y axis, in mm. More... | |
| void | SetVoxSizeZ (FLTNB a_voxSizeZ) |
| Set the voxel's size along the Z axis, in mm. More... | |
| void | SetFOVSizeX (FLTNB a_fovSizeX) |
| Set the FOV's size along the X axis, in mm. More... | |
| void | SetFOVSizeY (FLTNB a_fovSizeY) |
| Set the FOV's size along the Y axis, in mm. More... | |
| void | SetFOVSizeZ (FLTNB a_fovSizeZ) |
| Set the FOV's size along the Z axis, in mm. More... | |
| void | SetFOVOutMasking (FLTNB a_fovOutPercent, INTNB a_nbSliceOutMask) |
| Set the output FOV masking settings: transaxial unmasked FOV percent and number of extrem slices to removed. More... | |
| FLTNB | GetFOVOutPercent () |
| Get the percentage of transaxial unmasked FOV. More... | |
| INTNB | GetNbSliceOutMask () |
| Get the number of extrem slices that will be masked at each side. More... | |
| int | SetFlipOut (const string &a_flipOut) |
| Set the output flip options, the parameter being a string potentially containing the letters x, y and z. More... | |
| bool | GetFlipOutX () |
| Get the boolean saying if the output image must be flipped along the X axis. More... | |
| bool | GetFlipOutY () |
| Get the boolean saying if the output image must be flipped along the Y axis. More... | |
| bool | GetFlipOutZ () |
| Get the boolean saying if the output image must be flipped along the Z axis. More... | |
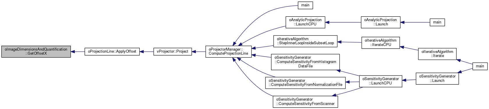
| FLTNB | GetOffsetX () |
| Get the image offset along the X axis, in mm. More... | |
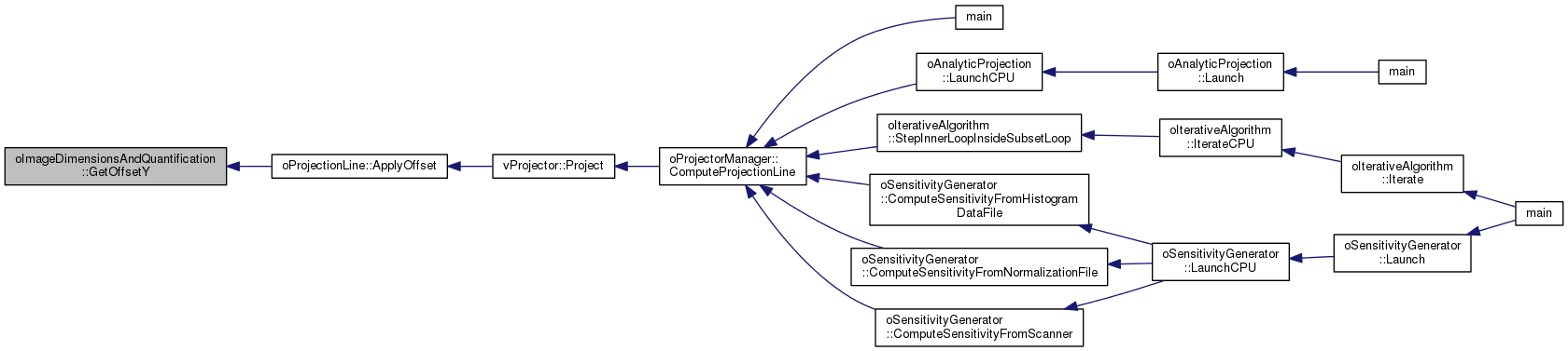
| FLTNB | GetOffsetY () |
| Get the image offset along the Y axis, in mm. More... | |
| FLTNB | GetOffsetZ () |
| Get the image offset along the Z axis, in mm. More... | |
| void | SetOffsetX (FLTNB a_offsetX) |
| Set the image offset along the X axis, in mm. More... | |
| void | SetOffsetY (FLTNB a_offsetY) |
| Set the image offset along the Y axis, in mm. More... | |
| void | SetOffsetZ (FLTNB a_offsetZ) |
| Set the image offset along the Z axis, in mm. More... | |
| FLTNB | GetQuantificationFactor (int a_bed, int a_frame, int a_respGate, int a_cardGate) |
| Get the quantification factor corresponding to the provided bed, frame, respiratory and cardiac gates. More... | |
| int | SetCalibrationFactor (int a_bed, FLTNB a_calibrationFactor) |
| Set the calibration factor for the provided bed. More... | |
| int | SetPETIsotope (int a_bed, const string &a_isotope) |
| Set the PET isotope for the provided bed. More... | |
| int | SetSPECTIsotope (int a_bed, const string &a_isotope) |
| Set the SPECT isotope for the provided bed. More... | |
| int | SetDynamicSpecificQuantificationFactors (const string &a_quantificationFile) |
| Apply specific quantification factors manually provided as an option. More... | |
| void | SetIgnoredCorrections (const string &a_ignoredCorrectionsList) |
| Set the string specifying the corrections that will be ignored. More... | |
| bool | GetIgnoreAttnCorrectionFlag () |
| Get the boolean that says if the attenuation correction is ignored or not. More... | |
| bool | GetIgnoreNormCorrectionFlag () |
| Get the boolean that says if the normalization correction is ignored or not. More... | |
| bool | GetIgnoreScatCorrectionFlag () |
| Get the boolean that says if the scatter correction is ignored or not. More... | |
| bool | GetIgnoreRandCorrectionFlag () |
| Get the boolean that says if the random correction is ignored or not. More... | |
| bool | GetIgnoreDecaCorrectionFlag () |
| Get the boolean that says if the decay correction is ignored or not. More... | |
| bool | GetIgnoreBratCorrectionFlag () |
| Get the boolean that says if the branching ratio correction is ignored or not. More... | |
| bool | GetIgnoreFdurCorrectionFlag () |
| Get the boolean that says if the frame duration correction is ignored or not. More... | |
| bool | GetIgnoreCaliCorrectionFlag () |
| Get the boolean that says if the calibration correction is ignored or not. More... | |
Private Member Functions | |
| int | InitializeFramingAndQuantification () |
| A function used to initialize the framing and quantification tables. More... | |
| int | InitializeTimeBasisFunctions () |
| A function used to initialize the time basis functions. More... | |
| int | InitializeRespBasisFunctions () |
| A function used to initialize the respiratory basis functions. More... | |
| int | InitializeCardBasisFunctions () |
| A function used to initialize the cardiac basis functions. More... | |
| int | InitializeIgnoredCorrections () |
| A function used to initialize the ignored corrections. More... | |
This class is designed to manage all dimensions and quantification related stuff.
This class gather all dimensions information as well as quantification. It also manages the oDynamicDataManager which itself manages the dynamic data. Most classes in the project have a pointer to this class.
Definition at line 25 of file oImageDimensionsAndQuantification.hh.
| oImageDimensionsAndQuantification::oImageDimensionsAndQuantification | ( | ) |
The constructor of oImageDimensionsAndQuantification.
This is the default and unique constructor. It does not take any parameter and its role is only to affect default values to each member of the class.
Definition at line 26 of file oImageDimensionsAndQuantification.cc.
| oImageDimensionsAndQuantification::~oImageDimensionsAndQuantification | ( | ) |
The destructor of oImageDimensionsAndQuantification.
This is the default and unique destructor. It does not take any parameter and its role is only to free or delete all structures that were build by this class.
Definition at line 93 of file oImageDimensionsAndQuantification.cc.
| int oImageDimensionsAndQuantification::CheckDynamicParameters | ( | int64_t | a_nbEvents | ) |
Call the eponym function from the oDynamicDataManager object in order to check its parameters.
| int64_t | a_nbEvents |
Definition at line 1287 of file oImageDimensionsAndQuantification.cc.


| void oImageDimensionsAndQuantification::CheckNumberOfProjectionThreadsConsistencyWithDatafileSize | ( | vDataFile ** | a2p_Datafile | ) |
| vDataFile** | a2p_Datafile |
Reduce the number of projection threads to the lowest number of events in all datafiles, if the latter is below the former.
Definition at line 423 of file oImageDimensionsAndQuantification.cc.


| int oImageDimensionsAndQuantification::CheckParameters | ( | ) |
A function used to check the parameters settings.
This function does not take any parameter and is used to check that all mandatory members were correctly parameterized.
Definition at line 263 of file oImageDimensionsAndQuantification.cc.

|
inline |
Call the eponym function from the oDynamicDataManager class using the member object.
| a_currentEventIndex | |
| a_currentTime | |
| a_bed | |
| a_th |
Definition at line 164 of file oImageDimensionsAndQuantification.hh.


|
inline |
Get the cardiac basis coefficients for the provided cardiac gate and basis function.
| int | a_cardBasisFunction |
| int | a_cardGate |
Definition at line 541 of file oImageDimensionsAndQuantification.hh.

|
inline |
Get the cardiac static flag that says if the reconstruction has only one cardiac gate or not.
Definition at line 569 of file oImageDimensionsAndQuantification.hh.

|
inline |
call the eponym function from the oDynamicDataManager object
| a_th |
Definition at line 203 of file oImageDimensionsAndQuantification.hh.


|
inline |
call the eponym function from the oDynamicDataManager object
| a_th |
Definition at line 233 of file oImageDimensionsAndQuantification.hh.


|
inline |
call the eponym function from the oDynamicDataManager object
| a_th |
Definition at line 249 of file oImageDimensionsAndQuantification.hh.


|
inline |
call the eponym function from the oDynamicDataManager object
| a_th |
Definition at line 195 of file oImageDimensionsAndQuantification.hh.


|
inline |
call the eponym function from the oDynamicDataManager object
| a_th |
Definition at line 225 of file oImageDimensionsAndQuantification.hh.


|
inline |
call the eponym function from the oDynamicDataManager object
| a_th |
Definition at line 241 of file oImageDimensionsAndQuantification.hh.


|
inline |
Get the last frame time stop for the given bed, in milliseconds as a uint32_t.
| int | a_bed |
Definition at line 429 of file oImageDimensionsAndQuantification.hh.
|
inline |
Get the last frame time stop for the given bed, in seconds as a FLTNB.
| int | a_bed |
Definition at line 394 of file oImageDimensionsAndQuantification.hh.

|
inline |
Get the boolean saying if the output image must be flipped along the X axis.
Definition at line 754 of file oImageDimensionsAndQuantification.hh.

|
inline |
Get the boolean saying if the output image must be flipped along the Y axis.
Definition at line 761 of file oImageDimensionsAndQuantification.hh.

|
inline |
Get the boolean saying if the output image must be flipped along the Z axis.
Definition at line 768 of file oImageDimensionsAndQuantification.hh.

|
inline |
Get the percentage of transaxial unmasked FOV.
Definition at line 733 of file oImageDimensionsAndQuantification.hh.

|
inline |
Get the size of the field-of-view along the X axis, in mm.
Definition at line 662 of file oImageDimensionsAndQuantification.hh.
|
inline |
Get the size of the field-of-view along the Y axis, in mm.
Definition at line 669 of file oImageDimensionsAndQuantification.hh.
|
inline |
Get the size of the field-of-view along the Z axis, in mm.
Definition at line 676 of file oImageDimensionsAndQuantification.hh.
|
inline |
Get the frame duration for the given bed, in milliseconds as a uint32_t.
| int | a_bed |
| int | a_frame |
Definition at line 403 of file oImageDimensionsAndQuantification.hh.

|
inline |
Get the frame duration for the given bed, in seconds as a FLTNB.
| int | a_bed |
| int | a_frame |
Definition at line 368 of file oImageDimensionsAndQuantification.hh.

|
inline |
Get the frame time start for the given bed, in milliseconds as a uint32_t.
| int | a_bed |
| int | a_frame |
Definition at line 412 of file oImageDimensionsAndQuantification.hh.
|
inline |
Get the frame time start for the given bed, in seconds as a FLTNB.
| int | a_bed |
| int | a_frame |
Definition at line 377 of file oImageDimensionsAndQuantification.hh.

|
inline |
Get the frame time stop for the given bed, in milliseconds as a uint32_t.
| int | a_bed |
| int | a_frame |
Definition at line 421 of file oImageDimensionsAndQuantification.hh.
|
inline |
Get the frame time stop for the given bed, in seconds as a FLTNB.
| int | a_bed |
| int | a_frame |
Definition at line 386 of file oImageDimensionsAndQuantification.hh.

|
inline |
Get the boolean that says if the attenuation correction is ignored or not.
Definition at line 868 of file oImageDimensionsAndQuantification.hh.

|
inline |
Get the boolean that says if the branching ratio correction is ignored or not.
Definition at line 903 of file oImageDimensionsAndQuantification.hh.
|
inline |
Get the boolean that says if the calibration correction is ignored or not.
Definition at line 917 of file oImageDimensionsAndQuantification.hh.
|
inline |
Get the boolean that says if the decay correction is ignored or not.
Definition at line 896 of file oImageDimensionsAndQuantification.hh.
|
inline |
Get the boolean that says if the frame duration correction is ignored or not.
Definition at line 910 of file oImageDimensionsAndQuantification.hh.
|
inline |
Get the boolean that says if the normalization correction is ignored or not.
Definition at line 875 of file oImageDimensionsAndQuantification.hh.

|
inline |
Get the boolean that says if the random correction is ignored or not.
Definition at line 889 of file oImageDimensionsAndQuantification.hh.

|
inline |
Get the boolean that says if the scatter correction is ignored or not.
Definition at line 882 of file oImageDimensionsAndQuantification.hh.

|
inline |
Get the MPI instance number (the rank)
Definition at line 322 of file oImageDimensionsAndQuantification.hh.

|
inline |
Get the MPI size (the number of MPI instances)
Definition at line 315 of file oImageDimensionsAndQuantification.hh.

|
inline |
Get the number of bed positions.
Definition at line 329 of file oImageDimensionsAndQuantification.hh.

|
inline |
Get the number of cardiac basis functions.
Definition at line 532 of file oImageDimensionsAndQuantification.hh.

|
inline |
Get the number of cardiac gates.
Definition at line 525 of file oImageDimensionsAndQuantification.hh.

|
inline |
call the eponym function from the oDynamicDataManager object
Definition at line 257 of file oImageDimensionsAndQuantification.hh.


|
inline |
Get the number of respiratory basis functions.
Definition at line 481 of file oImageDimensionsAndQuantification.hh.

|
inline |
Get the number of respiratory gates.
Definition at line 474 of file oImageDimensionsAndQuantification.hh.

|
inline |
Get the number of extrem slices that will be masked at each side.
Definition at line 740 of file oImageDimensionsAndQuantification.hh.

|
inline |
Get the number of threads used for image operations.
Definition at line 283 of file oImageDimensionsAndQuantification.hh.

|
inline |
Get the number of threads used for projections.
Definition at line 276 of file oImageDimensionsAndQuantification.hh.

|
inline |
Get the maximum between the number of threads used for projections and image operations.
Definition at line 290 of file oImageDimensionsAndQuantification.hh.

|
inline |
Get the number of time basis functions.
Definition at line 350 of file oImageDimensionsAndQuantification.hh.

|
inline |
Get the number of time frames.
Definition at line 343 of file oImageDimensionsAndQuantification.hh.
|
inline |
Get an estimation of the number of voxels along the image diagonal.
Definition at line 611 of file oImageDimensionsAndQuantification.hh.

|
inline |
Get the number of voxels along the X axis.
Definition at line 576 of file oImageDimensionsAndQuantification.hh.

|
inline |
Get the number of voxels in a slice.
Definition at line 597 of file oImageDimensionsAndQuantification.hh.

|
inline |
Get the total number of voxels.
Definition at line 604 of file oImageDimensionsAndQuantification.hh.

|
inline |
Get the number of voxels along the Y axis.
Definition at line 583 of file oImageDimensionsAndQuantification.hh.

|
inline |
Get the number of voxels along the Z axis.
Definition at line 590 of file oImageDimensionsAndQuantification.hh.

|
inline |
Get the image offset along the X axis, in mm.
Definition at line 775 of file oImageDimensionsAndQuantification.hh.

|
inline |
Get the image offset along the Y axis, in mm.
Definition at line 782 of file oImageDimensionsAndQuantification.hh.

|
inline |
Get the image offset along the Z axis, in mm.
Definition at line 789 of file oImageDimensionsAndQuantification.hh.

| FLTNB oImageDimensionsAndQuantification::GetQuantificationFactor | ( | int | a_bed, |
| int | a_frame, | ||
| int | a_respGate, | ||
| int | a_cardGate | ||
| ) |
Get the quantification factor corresponding to the provided bed, frame, respiratory and cardiac gates.
| int | a_bed |
| int | a_frame |
| int | a_respGate |
| int | a_cardGate |
Definition at line 1044 of file oImageDimensionsAndQuantification.cc.

|
inline |
Get the respiratory basis coefficients for the provided respiratory gate and basis function.
| int | a_respBasisFunction |
| int | a_respGate |
Definition at line 490 of file oImageDimensionsAndQuantification.hh.

|
inline |
Get the respiratory static flag that says if the reconstruction has only one respiratory gate or not.
Definition at line 518 of file oImageDimensionsAndQuantification.hh.

|
inline |
Definition at line 217 of file oImageDimensionsAndQuantification.hh.


|
inline |
call the eponym function from the oDynamicDataManager object
Definition at line 210 of file oImageDimensionsAndQuantification.hh.


|
inline |
Get the time basis coefficients for the provided frame and basis function.
| int | a_timeBasisFunction |
| int | a_timeFrame |
Definition at line 359 of file oImageDimensionsAndQuantification.hh.

|
inline |
Get the time static flag that says if the reconstruction has only one frame or not.
Definition at line 467 of file oImageDimensionsAndQuantification.hh.

|
inline |
Get the voxel's size along the X axis, in mm.
Definition at line 641 of file oImageDimensionsAndQuantification.hh.

|
inline |
Get the voxel's size along the Y axis, in mm.
Definition at line 648 of file oImageDimensionsAndQuantification.hh.

|
inline |
Get the voxel's size along the Z axis, in mm.
Definition at line 655 of file oImageDimensionsAndQuantification.hh.

| int oImageDimensionsAndQuantification::InitDynamicData | ( | string | a_pathTo4DDataSplittingFile, |
| int | a_respMotionCorrectionFlag, | ||
| int | a_cardMotionCorrectionFlag, | ||
| int | a_doubleMotionCorrectionFlag, | ||
| int | a_invMotionCorrectionFlag, | ||
| int | a_nbRespGates, | ||
| int | a_nbCardGates | ||
| ) |
Call the eponym function from the oDynamicDataManager object in order to initialize its data.
| a_pathTo4DDataSplittingFile | |
| a_respMotionCorrectionFlag | |
| a_cardMotionCorrectionFlag | |
| a_doubleMotionCorrectionFlag | |
| a_invMotionCorrectionFlag | |
| a_nbRespGates | |
| a_nbCardGates | # |
Definition at line 1263 of file oImageDimensionsAndQuantification.cc.


| int oImageDimensionsAndQuantification::Initialize | ( | ) |
A function used to initialize all that is needed.
This function does not take any parameter and is used to initialize everything that should be initialized. It initializes image dimensions, dynamic basis functions and quantification factors.
Definition at line 318 of file oImageDimensionsAndQuantification.cc.


|
private |
A function used to initialize the cardiac basis functions.
This function is called by the Initialize() function. If provided, it parses the file containing the cardiac basis functions coefficients.
Definition at line 713 of file oImageDimensionsAndQuantification.cc.

|
private |
A function used to initialize the framing and quantification tables.
This function is called by the Initialize() function.
Definition at line 444 of file oImageDimensionsAndQuantification.cc.

|
private |
A function used to initialize the ignored corrections.
This function is called by the Initialize() function. It parses the ignored correction string (correction keywords separated by commas) and set the associated boolean members
Definition at line 762 of file oImageDimensionsAndQuantification.cc.


|
private |
A function used to initialize the respiratory basis functions.
This function is called by the Initialize() function. If provided, it parses the file containing the respiratory basis functions coefficients.
Definition at line 663 of file oImageDimensionsAndQuantification.cc.

|
private |
A function used to initialize the time basis functions.
This function is called by the Initialize() function. If provided, it parses the file containing the time basis functions coefficients.
Definition at line 614 of file oImageDimensionsAndQuantification.cc.

|
inline |
Call the eponym function from the oDynamicDataManager class using the member object.
Definition at line 130 of file oImageDimensionsAndQuantification.hh.


| int oImageDimensionsAndQuantification::SetAcquisitionTime | ( | int | a_bed, |
| FLTNB | a_timeStartInSec, | ||
| FLTNB | a_durationInSec | ||
| ) |
Set the acquisition time if not already set by the SetTimeFrames()
| int | a_bed |
| FLTNB | a_timeStartInSec |
| FLTNB | a_durationInSec |
This function is called from the vDataFile once the acquisition start and duration are read in the header
Definition at line 819 of file oImageDimensionsAndQuantification.cc.


| int oImageDimensionsAndQuantification::SetCalibrationFactor | ( | int | a_bed, |
| FLTNB | a_calibrationFactor | ||
| ) |
Set the calibration factor for the provided bed.
| int | a_bed |
| FLTNB | a_calibrationFactor |
Apply it to all frames and gates
Definition at line 896 of file oImageDimensionsAndQuantification.cc.

|
inline |
Set the file name containing the cardiac basis functions coefficients.
| const | string& a_cardBasisFunctionsFile |
Definition at line 562 of file oImageDimensionsAndQuantification.hh.

|
inline |
Call the eponym function from the oDynamicDataManager class using the member object.
Definition at line 181 of file oImageDimensionsAndQuantification.hh.

| int oImageDimensionsAndQuantification::SetDynamicSpecificQuantificationFactors | ( | const string & | a_quantificationFile | ) |
Apply specific quantification factors manually provided as an option.
| const | string& a_quantificationFile |
It does not set the quantification factors, it applies them (it is an update, not an affectation)
Definition at line 937 of file oImageDimensionsAndQuantification.cc.


| int oImageDimensionsAndQuantification::SetFlipOut | ( | const string & | a_flipOut | ) |
Set the output flip options, the parameter being a string potentially containing the letters x, y and z.
| const | string& a_flipOut |
Definition at line 136 of file oImageDimensionsAndQuantification.cc.

|
inline |
Set the output FOV masking settings: transaxial unmasked FOV percent and number of extrem slices to removed.
| FLTNB | a_fovOutPercent |
| INTNB | a_nbSliceOutMask |
Definition at line 726 of file oImageDimensionsAndQuantification.hh.

|
inline |
Set the FOV's size along the X axis, in mm.
| FLTNB | a_fovSizeX |
Definition at line 704 of file oImageDimensionsAndQuantification.hh.

|
inline |
Set the FOV's size along the Y axis, in mm.
| FLTNB | a_fovSizeY |
Definition at line 711 of file oImageDimensionsAndQuantification.hh.

|
inline |
Set the FOV's size along the Z axis, in mm.
| FLTNB | a_fovSizeZ |
Definition at line 718 of file oImageDimensionsAndQuantification.hh.

|
inline |
Set the frame list (a string that will be parsed by the InitializeFramingAndQuantification function)
| const | string& a_frameList |
Definition at line 436 of file oImageDimensionsAndQuantification.hh.

|
inline |
Set the string specifying the corrections that will be ignored.
| const | string& a_ignoredCorrectionsList |
Definition at line 861 of file oImageDimensionsAndQuantification.hh.

|
inline |
Set the MPI rank of the MPI instance, and the MPI size (the number of instances)
| int | a_mpiRank |
| int | a_mpiSize |
Definition at line 308 of file oImageDimensionsAndQuantification.hh.

|
inline |
Set the number of bed positions.
| int | a_nbBeds |
Definition at line 336 of file oImageDimensionsAndQuantification.hh.

|
inline |
Set the number of cardiac basis functions.
| int | a_nbCardBasisFunctions |
Definition at line 555 of file oImageDimensionsAndQuantification.hh.

|
inline |
Set the number of cardiac gates.
| int | a_nbCardGates |
Definition at line 548 of file oImageDimensionsAndQuantification.hh.

|
inline |
Set the number of respiratory basis functions.
| int | a_nbRespBasisFunctions |
Definition at line 504 of file oImageDimensionsAndQuantification.hh.

|
inline |
Set the number of respiratory gates.
| int | a_nbRespGates |
Definition at line 497 of file oImageDimensionsAndQuantification.hh.

| int oImageDimensionsAndQuantification::SetNbThreads | ( | const string & | a_nbThreads | ) |
Set the number of threads.
| const | string& a_nbThreads |
The string parameter can be a set of two parameters separated by a comma, the first for the number of threads for projections and the second for the number of threads for image operations. If no comma, then the number of threads is the same for all operations.
Definition at line 205 of file oImageDimensionsAndQuantification.cc.

|
inline |
Set the number of time basis functions.
| int | a_nbTimeBasisFunctions |
Definition at line 443 of file oImageDimensionsAndQuantification.hh.

|
inline |
Set the number of voxels along the X axis.
| INTNB | a_nbVoxX |
Definition at line 620 of file oImageDimensionsAndQuantification.hh.

|
inline |
Set the number of voxels along the Y axis.
| INTNB | a_nbVoxY |
Definition at line 627 of file oImageDimensionsAndQuantification.hh.

|
inline |
Set the number of voxels along the Z axis.
| INTNB | a_nbVoxZ |
Definition at line 634 of file oImageDimensionsAndQuantification.hh.

|
inline |
Set the image offset along the X axis, in mm.
| FLTNB | a_offsetX |
Definition at line 796 of file oImageDimensionsAndQuantification.hh.

|
inline |
Set the image offset along the Y axis, in mm.
| FLTNB | a_offsetY |
Definition at line 803 of file oImageDimensionsAndQuantification.hh.

|
inline |
Set the image offset along the Z axis, in mm.
| FLTNB | a_offsetZ |
Definition at line 810 of file oImageDimensionsAndQuantification.hh.

| int oImageDimensionsAndQuantification::SetPETIsotope | ( | int | a_bed, |
| const string & | a_isotope | ||
| ) |
Set the PET isotope for the provided bed.
| int | a_bed |
| const | string& a_isotope |
Apply decay and branching ratio corrections if the PET isotope is found in the database of the config/ directory
Definition at line 1081 of file oImageDimensionsAndQuantification.cc.


|
inline |
Call the eponym function from the oDynamicDataManager class using the member object.
Definition at line 187 of file oImageDimensionsAndQuantification.hh.

|
inline |
Set the file name containing the respiratory basis functions coefficients.
| const | string& a_respBasisFunctionsFile |
Definition at line 511 of file oImageDimensionsAndQuantification.hh.

|
inline |
Call the eponym function from the oDynamicDataManager class using the member object.
Definition at line 175 of file oImageDimensionsAndQuantification.hh.

| int oImageDimensionsAndQuantification::SetSPECTIsotope | ( | int | a_bed, |
| const string & | a_isotope | ||
| ) |
Set the SPECT isotope for the provided bed.
| int | a_bed |
| const | string& a_isotope |
Apply decay and branching ratio corrections if the SPECT isotope is found in the database of the config/ directory
Definition at line 1061 of file oImageDimensionsAndQuantification.cc.

|
inline |
Set the file name containing the time basis functions coefficients.
| const | string& a_timeBasisFunctionsFile |
Definition at line 450 of file oImageDimensionsAndQuantification.hh.

|
inline |
Set the member m_verboseLevel to the provided value.
| int | a_verboseLevel |
Definition at line 269 of file oImageDimensionsAndQuantification.hh.

|
inline |
Set the voxel's size along the X axis, in mm.
| FLTNB | a_voxSizeX |
Definition at line 683 of file oImageDimensionsAndQuantification.hh.

|
inline |
Set the voxel's size along the Y axis, in mm.
| FLTNB | a_voxSizeY |
Definition at line 690 of file oImageDimensionsAndQuantification.hh.

|
inline |
Set the voxel's size along the Z axis, in mm.
| FLTNB | a_voxSizeZ |
Definition at line 697 of file oImageDimensionsAndQuantification.hh.

|
private |
The table of cardiac basis functions coefficients
Definition at line 963 of file oImageDimensionsAndQuantification.hh.
|
private |
The table of frame durations, per bed position
Definition at line 938 of file oImageDimensionsAndQuantification.hh.
|
private |
The table of frame time start, per bed position
Definition at line 939 of file oImageDimensionsAndQuantification.hh.
|
private |
The table of frame time stop, per bed position
Definition at line 940 of file oImageDimensionsAndQuantification.hh.
|
private |
The table of respiratory basis functions coefficients
Definition at line 957 of file oImageDimensionsAndQuantification.hh.
|
private |
The table of time basis functions coefficients
Definition at line 937 of file oImageDimensionsAndQuantification.hh.
|
private |
The table of quantification factors, per bed, per frame, per gate
Definition at line 944 of file oImageDimensionsAndQuantification.hh.
|
private |
The file containing the cardiac basis coefficients
Definition at line 964 of file oImageDimensionsAndQuantification.hh.
|
private |
A boolean saying if only one cardiac gate is being reconstructed
Definition at line 965 of file oImageDimensionsAndQuantification.hh.
|
private |
A boolean that says if the function CheckParameters() has been called
Definition at line 989 of file oImageDimensionsAndQuantification.hh.
|
private |
A boolean saying if the images must be flipped along the X axis before being saved (default: false)
Definition at line 985 of file oImageDimensionsAndQuantification.hh.
|
private |
A boolean saying if the images must be flipped along the Y axis before being saved (default: false)
Definition at line 986 of file oImageDimensionsAndQuantification.hh.
|
private |
A boolean saying if the images must be flipped along the Z axis before being saved (default: false)
Definition at line 987 of file oImageDimensionsAndQuantification.hh.
|
private |
The percentage of the transaxial field-of-view not masked before saving reconstructed images (default: 0. = none)
Definition at line 982 of file oImageDimensionsAndQuantification.hh.
|
private |
The size of the field-of-view along the X axis, in mm
Definition at line 975 of file oImageDimensionsAndQuantification.hh.
|
private |
The size of the field-of-view along the Y axis, in mm
Definition at line 976 of file oImageDimensionsAndQuantification.hh.
|
private |
The size of the field-of-view along the Z axis, in mm
Definition at line 977 of file oImageDimensionsAndQuantification.hh.
|
private |
A string containing the list of reconstructed frames
Definition at line 934 of file oImageDimensionsAndQuantification.hh.
|
private |
A boolean saying if the attenuation correction is ignored
Definition at line 946 of file oImageDimensionsAndQuantification.hh.
|
private |
A boolean saying if the branching ratio correction is ignored
Definition at line 951 of file oImageDimensionsAndQuantification.hh.
|
private |
A boolean saying if the calibration correction is ignored
Definition at line 953 of file oImageDimensionsAndQuantification.hh.
|
private |
The string containing the list of corrections to be ignored
Definition at line 945 of file oImageDimensionsAndQuantification.hh.
|
private |
A boolean saying if the decay correction is ignored
Definition at line 950 of file oImageDimensionsAndQuantification.hh.
|
private |
A boolean saying if the frame duration correction is ignored
Definition at line 952 of file oImageDimensionsAndQuantification.hh.
|
private |
A boolean saying if the normalization correction is ignored
Definition at line 947 of file oImageDimensionsAndQuantification.hh.
|
private |
A boolean saying if the random correction is ignored
Definition at line 948 of file oImageDimensionsAndQuantification.hh.
|
private |
A boolean saying if the scatter correction is ignored
Definition at line 949 of file oImageDimensionsAndQuantification.hh.
|
private |
A boolean that says if the function Initialize() has been called
Definition at line 991 of file oImageDimensionsAndQuantification.hh.
|
private |
The rank of the MPI instance
Definition at line 929 of file oImageDimensionsAndQuantification.hh.
|
private |
The size of the MPI process (i.e. the number of instances)
Definition at line 930 of file oImageDimensionsAndQuantification.hh.
|
private |
The number of bed positions simultaneously reconstructed
Definition at line 932 of file oImageDimensionsAndQuantification.hh.
|
private |
The number of cardiac basis functions
Definition at line 961 of file oImageDimensionsAndQuantification.hh.
|
private |
The number of cardiac gates
Definition at line 962 of file oImageDimensionsAndQuantification.hh.
|
private |
The number of respiratory basis functions
Definition at line 955 of file oImageDimensionsAndQuantification.hh.
|
private |
The number of respiratory gates
Definition at line 956 of file oImageDimensionsAndQuantification.hh.
|
private |
The number of extrem slices to be masked from both sides of the axial FOV before saving reconstruction images (default: 0)
Definition at line 983 of file oImageDimensionsAndQuantification.hh.
|
private |
The number of threads for image operations
Definition at line 927 of file oImageDimensionsAndQuantification.hh.
|
private |
The number of threads for projections
Definition at line 926 of file oImageDimensionsAndQuantification.hh.
|
private |
The number of time basis functions
Definition at line 935 of file oImageDimensionsAndQuantification.hh.
|
private |
The number of time frames
Definition at line 936 of file oImageDimensionsAndQuantification.hh.
|
private |
The number of voxels along the X axis
Definition at line 967 of file oImageDimensionsAndQuantification.hh.
|
private |
The number of voxels in a slice
Definition at line 970 of file oImageDimensionsAndQuantification.hh.
|
private |
The total number of voxels
Definition at line 971 of file oImageDimensionsAndQuantification.hh.
|
private |
The number of voxels along the Y axis
Definition at line 968 of file oImageDimensionsAndQuantification.hh.
|
private |
The number of voxels along the Z axis
Definition at line 969 of file oImageDimensionsAndQuantification.hh.
|
private |
The image offset along the X axis, in mm (default: 0.)
Definition at line 978 of file oImageDimensionsAndQuantification.hh.
|
private |
The image offset along the Y axis, in mm (default: 0.)
Definition at line 979 of file oImageDimensionsAndQuantification.hh.
|
private |
The image offset along the Z axis, in mm (default: 0.)
Definition at line 980 of file oImageDimensionsAndQuantification.hh.
|
private |
The file containing the respiratory basis coefficients
Definition at line 958 of file oImageDimensionsAndQuantification.hh.
|
private |
A boolean saying if only one respiratory gate is being reconstructed
Definition at line 959 of file oImageDimensionsAndQuantification.hh.
|
private |
The file containing the time basis coefficients
Definition at line 941 of file oImageDimensionsAndQuantification.hh.
|
private |
A boolean saying if only one frame is being reconstructed
Definition at line 942 of file oImageDimensionsAndQuantification.hh.
|
private |
The verbose level
Definition at line 993 of file oImageDimensionsAndQuantification.hh.
|
private |
The voxel's size along the X axis, in mm
Definition at line 972 of file oImageDimensionsAndQuantification.hh.
|
private |
The voxel's size along the Y axis, in mm
Definition at line 973 of file oImageDimensionsAndQuantification.hh.
|
private |
The voxel's size along the Z axis, in mm
Definition at line 974 of file oImageDimensionsAndQuantification.hh.
|
private |
oDynamicDataManager object related to dynamic raw data management
Definition at line 924 of file oImageDimensionsAndQuantification.hh.
1.8.6