![]() |
CASToR
1.1
Tomographic Reconstruction (PET/SPECT)
|
This class implements the Patlak model, to model kinetics of irreversible radiotracers. More...
#include <iPatlakModel.hh>


Public Member Functions | |
| iPatlakModel () | |
| Constructor of iPatlakModel. Simply set all data members to default values. More... | |
| ~iPatlakModel () | |
| Destructor of iPatlakModel. More... | |
| int | CheckSpecificParameters () |
| This function is used to check whether all member variables have been correctly initialized or not. More... | |
| int | ReadAndCheckConfigurationFile (string a_fileOptions) |
| This function is used to read options from a configuration file. More... | |
| int | ReadAndCheckOptionsList (string a_listOptions) |
| This function is used to read parameters from a string. More... | |
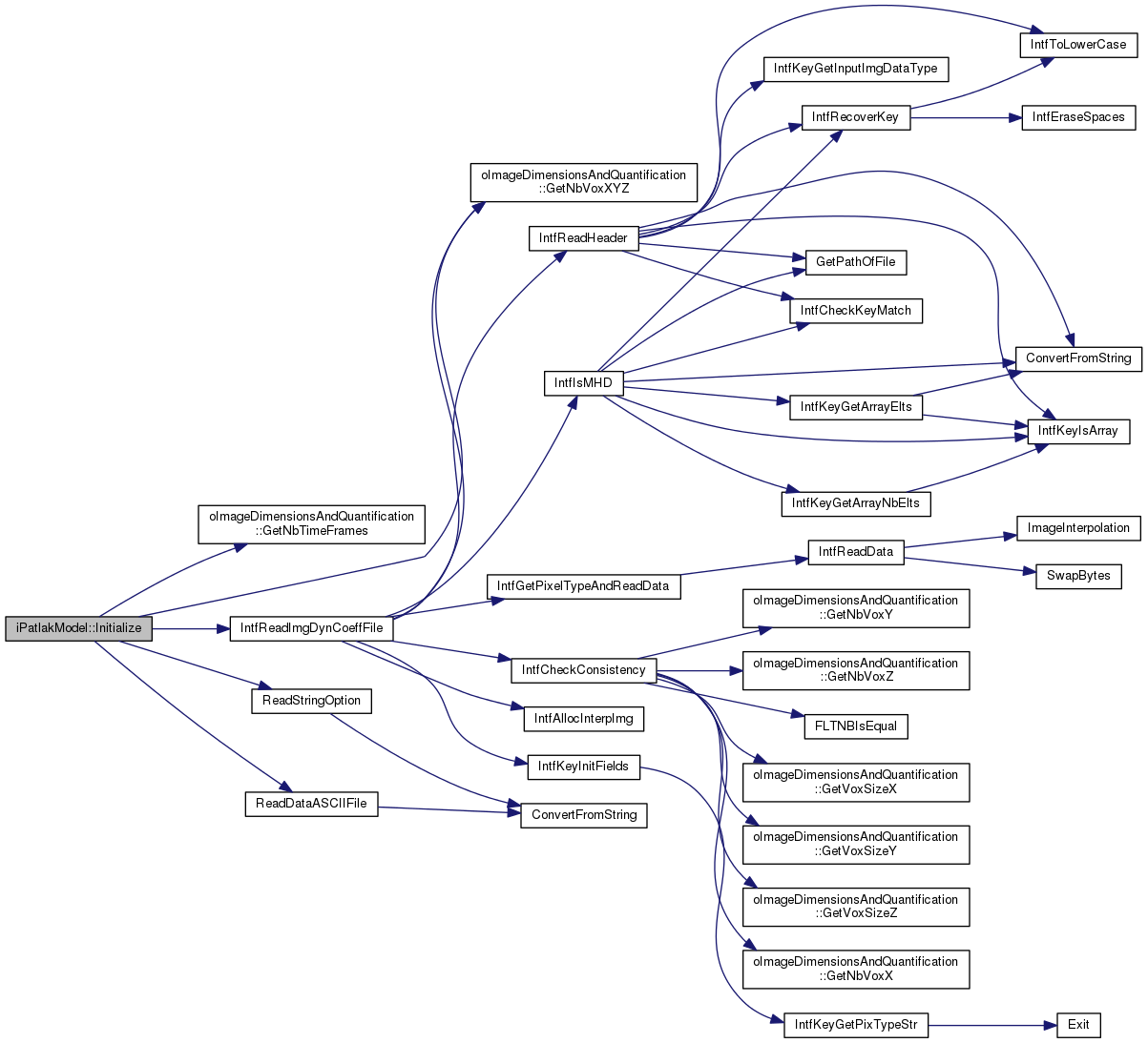
| int | Initialize () |
| This function is used to initialize Patlak parametric images and basis functions. More... | |
| void | ShowHelp () |
| Print out specific help about the implementation of the Patlak model and its initialization. More... | |
| int | EstimateModelParameters (oImageSpace *ap_Image, int a_ite, int a_sset) |
| Estimate Patlak parametric images. More... | |
| int | FitModel (oImageSpace *ap_Image, int a_ite, int a_sset) |
| Estimate image using Patlak parametric images and basis functions. More... | |
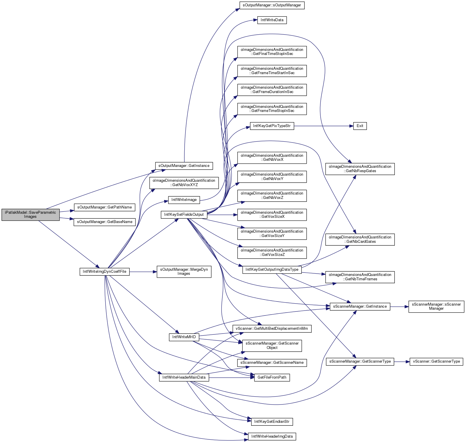
| int | SaveParametricImages (int a_iteration) |
| Write parametric images on disk if 'm_savePImgFlag' is enabled. More... | |
Public Member Functions inherited from vDynamicModel | |
| vDynamicModel () | |
| Constructor of vDynamicModel. Simply set all data members to default values. More... | |
| virtual | ~vDynamicModel () |
| Destructor of vDynamicModel. More... | |
| void | SetImageDimensionsAndQuantification (oImageDimensionsAndQuantification *ap_ImageDimensionsAndQuantification) |
| Set the image dimensions in use. More... | |
| void | SetVerbose (int a_verbose) |
| Set the verbose level. More... | |
| virtual int | CheckParameters () |
| This function is used to check parameters after the latter have been all set using Set functions. More... | |
Protected Attributes | |
| FLTNB ** | m2p_parametricImages |
| FLTNB ** | m2p_patlakTACs |
| string | m_fileOptions |
| string | m_listOptions |
| bool | m_savePImgFlag |
Protected Attributes inherited from vDynamicModel | |
| oImageDimensionsAndQuantification * | mp_ID |
| int | m_verbose |
| int | m_nbTimeBF |
| bool | m_checked |
| bool | m_initialized |
This class implements the Patlak model, to model kinetics of irreversible radiotracers.
Definition at line 21 of file iPatlakModel.hh.
| iPatlakModel::iPatlakModel | ( | ) |
Constructor of iPatlakModel. Simply set all data members to default values.
Definition at line 30 of file iPatlakModel.cc.
| iPatlakModel::~iPatlakModel | ( | ) |
Destructor of iPatlakModel.
Definition at line 53 of file iPatlakModel.cc.
|
virtual |
This function is used to check whether all member variables have been correctly initialized or not.
Implements vDynamicModel.
Definition at line 184 of file iPatlakModel.cc.

|
virtual |
Estimate Patlak parametric images.
| ap_ImageS | : pointer to the ImageSpace |
| a_ite | : index of the actual iteration (not used) |
| a_sset | : index of the actual subset (not used) |
Implements vDynamicModel.
Definition at line 410 of file iPatlakModel.cc.

|
virtual |
Estimate image using Patlak parametric images and basis functions.
| ap_ImageS | : pointer to the ImageSpace |
| a_ite | : index of the actual iteration (not used) |
| a_sset | : index of the actual subset (not used) |
Implements vDynamicModel.
Definition at line 496 of file iPatlakModel.cc.

|
virtual |
This function is used to initialize Patlak parametric images and basis functions.
Implements vDynamicModel.
Definition at line 240 of file iPatlakModel.cc.

|
virtual |
This function is used to read options from a configuration file.
| const | string& a_configurationFile : ASCII file containing informations about a dynamic model |
Implements vDynamicModel.
Definition at line 121 of file iPatlakModel.cc.

|
virtual |
This function is used to read parameters from a string.
| const | string& a_optionsList : a list of parameters separated by commas |
Implements vDynamicModel.
Definition at line 160 of file iPatlakModel.cc.
|
virtual |
Write parametric images on disk if 'm_savePImgFlag' is enabled.
| ap_ImageS | : pointer to the ImageSpace |
| a_ite | : index of the actual iteration |
Implements vDynamicModel.
Definition at line 541 of file iPatlakModel.cc.

|
virtual |
Print out specific help about the implementation of the Patlak model and its initialization.
Implements vDynamicModel.
Definition at line 80 of file iPatlakModel.cc.
|
protected |
Image matrix containing the Patlak parametric images
2 pointers:
1: parametric image related to the Patlak slope(0) or intercept(1).
2: 3D voxels
Definition at line 113 of file iPatlakModel.hh.
|
protected |
Vector containing the Patlak temporal basis functions
2 pointers:
1: index of the temporal function (Patlak slope(0) or intercept(1))
2: coefficient of the functions for each time points of a dynamic acquisition
Definition at line 117 of file iPatlakModel.hh.
|
protected |
Path to a configuration file
Definition at line 121 of file iPatlakModel.hh.
|
protected |
String containing a list of options
Definition at line 122 of file iPatlakModel.hh.
|
protected |
Flag indicating if parametric images should be written on disk (default=true)
Definition at line 123 of file iPatlakModel.hh.
1.8.6