![]() |
CASToR
1.1
Tomographic Reconstruction (PET/SPECT)
|
This class is a child of the vDynamicModel class implementing a template squeleton. More...
#include <iDynamicModelTemplate.hh>


Public Member Functions | |
| iDynamicModelTemplate () | |
| Constructor of iDynamicModelTemplate. Simply set all data members to default values. More... | |
| ~iDynamicModelTemplate () | |
| Destructor of iDynamicModelTemplate. More... | |
| int | CheckSpecificParameters () |
| This function is used to check whether all member variables have been correctly initialized or not. More... | |
| int | ReadAndCheckConfigurationFile (string a_fileOptions) |
| This function is used to read options from a configuration file. More... | |
| int | ReadAndCheckOptionsList (string a_listOptions) |
| This function is used to read parameters from a string. More... | |
| int | Initialize () |
| This function is used to initialize Patlak parametric images and basis functions. More... | |
| void | ShowHelp () |
| This function is used to print out specific help about the deformation model and its options. More... | |
| int | EstimateModelParameters (oImageSpace *ap_Image, int a_ite, int a_sset) |
| Estimate Patlak parametric images. More... | |
| int | FitModel (oImageSpace *ap_Image, int a_ite, int a_sset) |
| Estimate image using Patlak parametric images and basis functions. More... | |
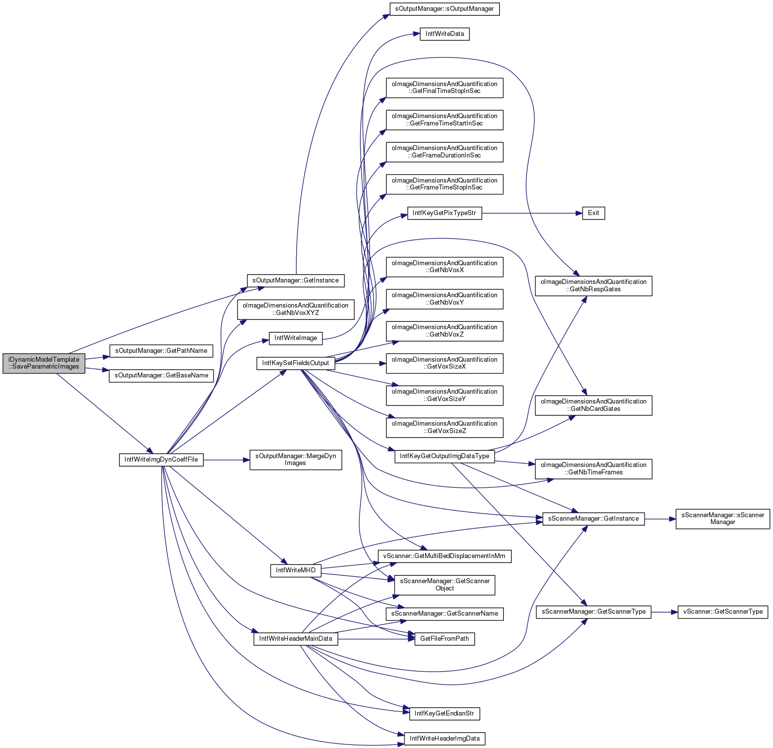
| int | SaveParametricImages (int a_iteration) |
| Write parametric images on disk. More... | |
Public Member Functions inherited from vDynamicModel | |
| vDynamicModel () | |
| Constructor of vDynamicModel. Simply set all data members to default values. More... | |
| virtual | ~vDynamicModel () |
| Destructor of vDynamicModel. More... | |
| void | SetImageDimensionsAndQuantification (oImageDimensionsAndQuantification *ap_ImageDimensionsAndQuantification) |
| Set the image dimensions in use. More... | |
| void | SetVerbose (int a_verbose) |
| Set the verbose level. More... | |
| virtual int | CheckParameters () |
| This function is used to check parameters after the latter have been all set using Set functions. More... | |
Protected Attributes | |
| FLTNB ** | m2p_parametricImages |
Protected Attributes inherited from vDynamicModel | |
| oImageDimensionsAndQuantification * | mp_ID |
| int | m_verbose |
| int | m_nbTimeBF |
| bool | m_checked |
| bool | m_initialized |
This class is a child of the vDynamicModel class implementing a template squeleton.
Use this class to implement your own custom deformation model.
Definition at line 24 of file iDynamicModelTemplate.hh.
| iDynamicModelTemplate::iDynamicModelTemplate | ( | ) |
Constructor of iDynamicModelTemplate. Simply set all data members to default values.
Definition at line 29 of file iDynamicModelTemplate.cc.
| iDynamicModelTemplate::~iDynamicModelTemplate | ( | ) |
Destructor of iDynamicModelTemplate.
Definition at line 46 of file iDynamicModelTemplate.cc.
|
virtual |
This function is used to check whether all member variables have been correctly initialized or not.
Implements vDynamicModel.
Definition at line 134 of file iDynamicModelTemplate.cc.
|
virtual |
Estimate Patlak parametric images.
| ap_ImageS | : pointer to the ImageSpace |
| a_ite | : index of the actual iteration (not used) |
| a_sset | : index of the actual subset (not used) |
Implements vDynamicModel.
Definition at line 197 of file iDynamicModelTemplate.cc.

|
virtual |
Estimate image using Patlak parametric images and basis functions.
| ap_ImageS | : pointer to the ImageSpace |
| a_ite | : index of the actual iteration (not used) |
| a_sset | : index of the actual subset (not used) |
Implements vDynamicModel.
Definition at line 254 of file iDynamicModelTemplate.cc.

|
virtual |
This function is used to initialize Patlak parametric images and basis functions.
Implements vDynamicModel.
Definition at line 159 of file iDynamicModelTemplate.cc.
|
virtual |
This function is used to read options from a configuration file.
| a_configurationFile | : ASCII file containing informations about a dynamic model |
Implements vDynamicModel.
Definition at line 83 of file iDynamicModelTemplate.cc.
|
virtual |
This function is used to read parameters from a string.
| a_optionsList | : a list of parameters separated by commas |
Implements vDynamicModel.
Definition at line 109 of file iDynamicModelTemplate.cc.
|
virtual |
Write parametric images on disk.
| a_ite | : index of the actual iteration |
Implements vDynamicModel.
Definition at line 313 of file iDynamicModelTemplate.cc.

|
virtual |
This function is used to print out specific help about the deformation model and its options.
Implements vDynamicModel.
Definition at line 62 of file iDynamicModelTemplate.cc.
|
protected |
2 dimensions (or more if required) array containing parametric image. It must be a 2 dimensions array [nb of basis functions][nb of voxels]
Definition at line 113 of file iDynamicModelTemplate.hh.
1.8.6